发布时间:2021-08-24 文章来源: 作者: 浏览:次
根据教育教学工作需要,安徽省宿州工业学校面向社会招聘兼职教师,现将有关事宜公告如下:
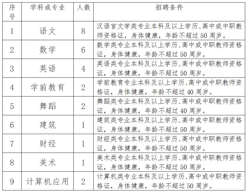
一、招聘学科岗位数及条件

二、应聘办法及待遇
(一)报名办法。应聘者携带身份证、学历学位证书、教师资格证书、荣誉证书等相关证明材料的原件及复印件,携带两张二寸近期免冠照片,于8月25日至8月29日到学校教务处填表报名或将报名所需材料扫描件发至QQ邮箱:1114806116@qq.com。
(二)考核方式及时间。考核方式为无生上课(15分钟)。时间为8月30日。资格审查通过的应聘者于该日上午8:30前到达学校准备面试(无生上课)。
(三)录用及工资待遇。根据面试成绩排序,择优录用。录用后,签订聘用协议,试用期一个月,工资待遇按课时计算。
三、联系方式
联系人:邢主任
联系电话: 17305579587
2021年8月24日
【关闭】
学校地址:安徽省宿州市埇桥区朱仙庄镇凤至路500号
Copyright All Right Reserved 版权所有:安徽省宿州工业学校 皖ICP备05004970号-2 皖公网安备 34130202000165号