发布时间:2024-12-25 文章来源: 作者: 浏览:次
在刚结束的由市教体局举办的2022年宿州市学生信息素养提升实践活动中,宿州工业学校师生的参赛作品再获佳绩,同时被市教体局评为最佳组织奖。
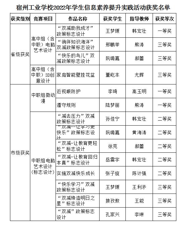
根据《中央电化教育馆关于举办第二十三届全国学生信息素养提升实践活动的通知》和《安徽省教育厅关于组织开展第二十届全省学生信息素养提升实践活动的通知》文件要求,市教体局举办了2022年宿州市学生信息素养提升实践活动。在此次活动中,宿州工业学校高度重视,安排计算机学科组教师积极组织并辅导学生参赛。经过专家评委认真评选,日前,市教体局官方网站公布了获奖情况,宿州工业学校14件作品获奖,其中省级获奖4件(一等奖1件,三等奖3件),韩宏壮老师指导的高中组(含中职)电脑艺术设计作品《"双减助我成才"》被省电教馆推荐参加第二十三届全国学生信息素养提升实践活动交流活动。市级获奖10件(一等奖2件,二等奖5件,三等奖3件)。宿州工业学校被市教体局评为最佳组织奖。
本次学生信息素养提升实践活动获奖作品涵盖了电脑艺术设计、3D创意设计、微动漫等项目,体现了学校计算机学科的教学实力,展示了宿州工业学校的教学成果,也展现了宿州工业学校计算机专业的师生风采。

【关闭】
学校地址:安徽省宿州市埇桥区朱仙庄镇凤至路500号
Copyright All Right Reserved 版权所有:安徽省宿州工业学校 皖ICP备05004970号-2 皖公网安备 34130202000165号