发布时间:2022-12-30 文章来源:学生处 作者:李刚 浏览:次
班级是学生管理的基本单位,班级工作开展情况好坏,将直接影响学校的校风、学风建设。为进一步加强学生管理,正确评价班级及班主任工作,提高班级管理的整体水平,结合学校实际,特制订班级管理量化考核实施办法。


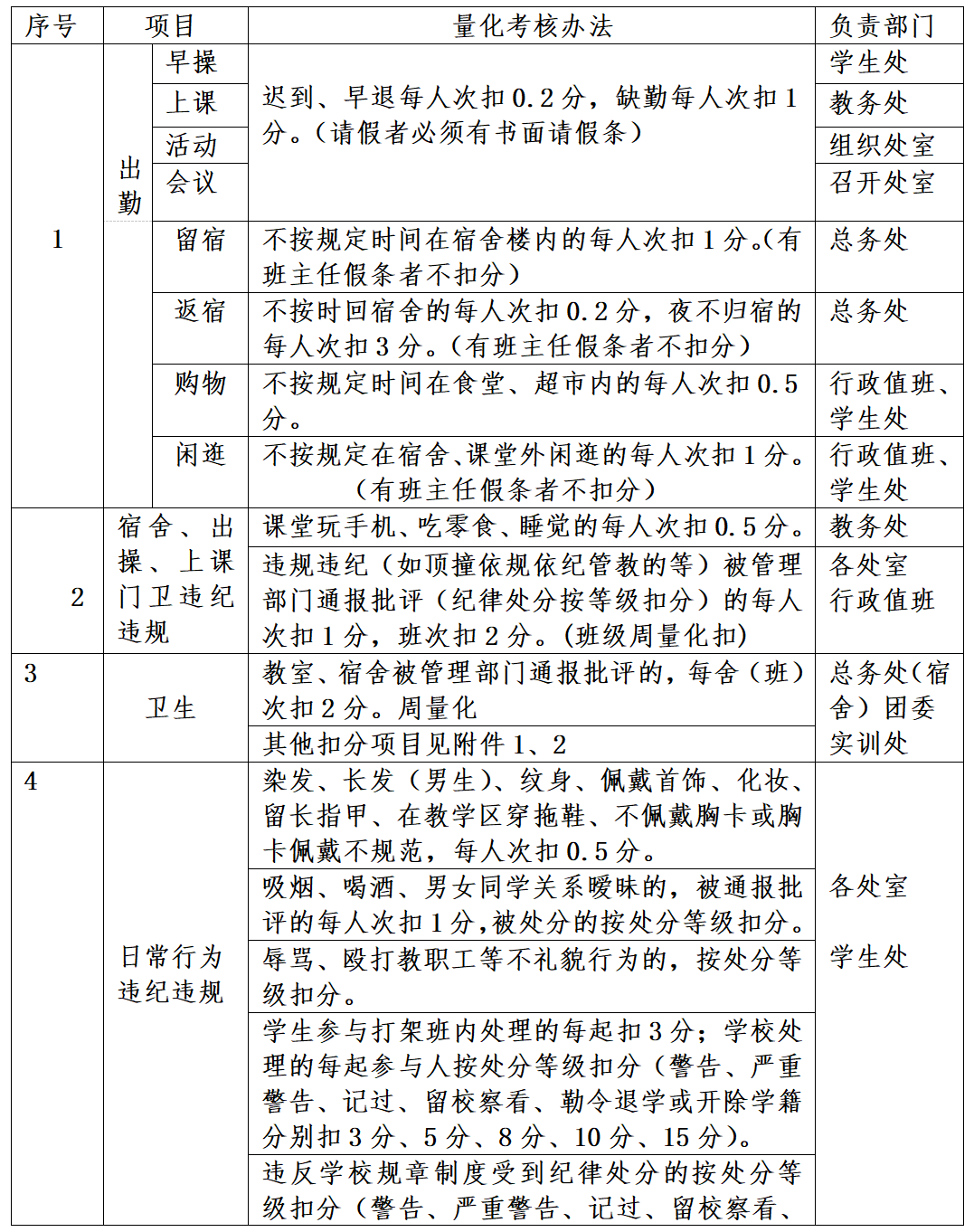
说明:
1、考核基础分100分+加分10,采取扣分制,分数扣完为止。班级周量化考核分=基础分100分+加分10分-周扣分。班级月量化考核分=连续四周班级周量化考核分之和。班级学期量化考核总分=学期内各月量化考核分之和。
2、班级管理量化考核由学生处负责,其它相关部门配合,各科室于每周五放学前把各班级分数统计表交到学生处,学生处每周一公布上周考核结果,每月6号前由学生处汇总上月总分,报分管领导审核后公布。班级月量化考核分的80%计入班主任的月量化考核。
3、各班级学期量化考核分数作为评选校级"先进班集体"的依据之一。
4、本办法中涉及的学生缺勤人数是指除去公差、经学生处批准的病、事假或一些特殊情况下经学校其它处室批准的假之外的所有未到人数。其它处室批准学生假的,要及时通知学生处。
5、表中未涉及到的违纪处理项目,依据《安徽省宿州工业学校学生违纪处分办法》进行扣分。
本方案自颁布之日开始实施,最终解释权归校长室。
附件:
附件1:寝室卫生检查标准(按10分制评分)
安徽省宿州工业学校
寝室卫生检查标准(按10分制评分)
一、寝室卫生
1、寝室内外地板无积水,违者扣0.4分。
2、墙壁、天花板干净,无灰尘、蜘蛛网、,无乱写乱画,违者扣0.3分。
3、门窗干净无灰尘,玻璃明亮,违者扣0.3分。
4、无乱丢、乱拉、乱吐等现象,违者扣0.2—0.5分。
5、每天上早自习前打扫好寝室,其它时间寝室内不能有垃圾,违者扣0.5分。
二、内务整理
1、寝室内六条线:即被子、毛巾、鞋子、桶子、杯子及牙刷、晾晒衣服都摆成一条线。其中被子、毛巾、鞋子必须一条线,少一条扣0.1分。床要按学校要求规范摆放,不得随意乱摆乱放。
2、墙壁、天花板、窗台上、箱架上无乱摆乱挂现象。
3、检查时门又下锁而导致无法检查的寝室一律以未搞寝室卫生论处,平时扣2分,大扫除扣4分。
附件2:教室卫生检查标准(按10分制评分)
安徽省宿州工业学校
教室卫生检查标准(按10分制评分)
一、基本要求
1、天花板无灰、蜘蛛网;
2、灯管灯罩无灰尘;
3、门窗无灰尘,玻璃明亮无灰尘,黑板、讲台整洁;
4、教室、走廊及所负责的责任区地面,干净无杂物;
5、饮水机、卫生工具摆放有序,平时的垃圾放到垃圾桶里;
6、课桌摆放整齐,地面无污物;
7、每天早自习前清扫完毕,早餐时间统一检查;
8、不污染他班区域,注重自班区域保持与维护,督查严格。
二、评价:
1、2、3条做为大扫除的要求,达不到要求者每条扣0.5分。三条要求全部合格者每次加0.5分。
4、5、6、7条做为日常要求,达不到要求者每条扣0.2分,四条全部合格者每次加0.2分。
【关闭】
学校地址:安徽省宿州市埇桥区朱仙庄镇凤至路500号
Copyright All Right Reserved 版权所有:安徽省宿州工业学校 皖ICP备05004970号-2 皖公网安备 34130202000165号